Power Back-Up Systems



Dayliff Power Backup Systems are specifically designed for small domestic and commercial applications to provide standby power in the event of mains power supply failure. They can be used as an alternative to a generator and have many advantages including:-

  • Instantaneous and automatic changeover when the mains power fails which is especially beneficial when used with electronic equipment such as computers and TV's.
  • Totally silent and non polluting operation which particularly suits enclosed space applications.
  • Very low running costs - just the power to charge a battery.

During normal power conditions the inverter maintains the batteries at full charge while during a power failure the DC battery energy is seamlessly converted to AC power and fed to the supply circuits. Systems include two principal components, a reliable and efficient Dayliff Ultraverter, a DC/AC power inverter with built in battery charger and a battery bank.

Ultraverters are transformerless inverters with precision Pure Sinewave output and full function LCD status displays monitoring various operating parameters. Sizes are available from 1,000W to 10,000W output.

The endurance of a power backup system is determined by battery capacity, Dayliff systems being offered with a selection of capacities depending upon backup time required. Batteries supplied are Lithium Ion Phosphate (LiFePO4) and the inverters provide automatic regulation to prevent over-charge and over-discharge. Systems are also provided complete with connecting cabling between the inverter and battery pack and expert selection advice is available to assist with sizing and installation. The components of all Dayliff Backup Systems are carefully matched in terms of quality and performance and they provide a reliable, effective and economic solution to all small scale mains standby power requirements.

INSTALLATION
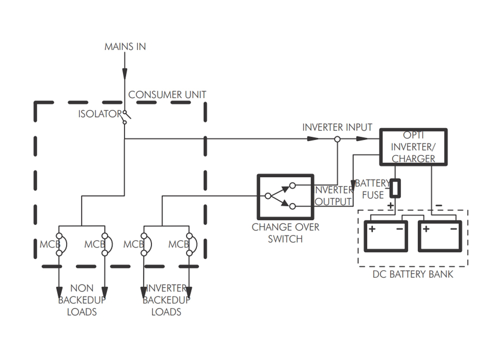
Dayliff Power Backup Systems should be installed between the main electricity meter and the distribution board as indicted in the wiring diagram. It is important to separate the installed loads so the back up system is not connected to high consumption appliances like cookers, water heaters, washing machines, pumps etc. This may require some re-wiring of the distribution board and it is recommended that a qualified electrician is consulted.

Note that the indicated backup times are approximate and based upon the loads indicated. They are entirely dependant upon the loads applied and will vary accordingly.


SYSTEM SPECIFICATION

Model Output Max AC Charging Amps DC Voltage Lithium Ion (LiFEPO4) Battery Bank Option Back-up Times Hrs Typical Application
Capacity (kWh) Configuration Home Office
ULTRAVERTER DUV-1012 1000W 60A 12V 1.3 1×100AH-12VDC 4 TV, 8 Lights (energy saving) 2PCs, 4 Laptops, WiFi, 6 lights (energy saving)
2.6 2×100AH-24VDC 6
ULTRAVERTER DUV-2024 2000W 60A 24V 2.6 1×100AH-24VDC 2 TV, Small Fridge, 8 Lights 3PCs, 6 Laptops, WiFi, 6 lights
5.1 2×100AH-24VDC 4
7.8 3X100AH-24VDC 6
ULTRAVERTER DUV-3024 3000W 80A 2.6 1×100AH-24VDC 2 TV, Fridge, 20 Lights 5PCs, 10 Laptops, WiFi, 6 lights
5.1 2×100AH-24VDC 4
7.8 3×100AH-24VDC 6
ULTRAVERTER DUV-5048 5200W 80A 48V   5.1 4×100AH-48VDC 2 TV, Fridge, Microwave, 20 Lights 5PCs, 10 Laptops, WiFi, Copier, Lights
7.8 3X100AH-24VDC 4
10.2 4X100AH-24VDC 6
ULTRAVERTER DUV-8048 8000W 120A 5.1 4×200AH-48VDC 2 TV, Fridge, Microwave, PC, 30 Lights 8PCs, 16 Laptops, WiFi, Copier, Lights
7.8 3X100AH-24VDC 4
ULTRAVERTER DUV-10048 10000W 150A 10.2 4×100AH-24VDC 2 TV, Fridge, Microwave, PC, 40 Lights 12PCs, 24 Laptops, WiFi, Copier, Lights
20.4 8X100AH-24VDC 4

Product Video